FHG1-Team

{Verfügbare Dokumentation}

Archiver Modul
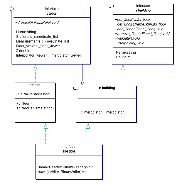
Building Modul
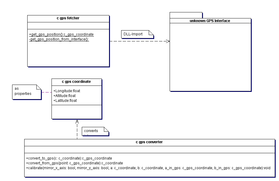
GPS Modul
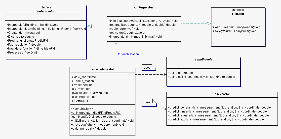
Interpolations Modul
Linkquality Modul
Messdaten Modul
Modulstruktur
PC-GUI Modul
PDA-GUI Modul
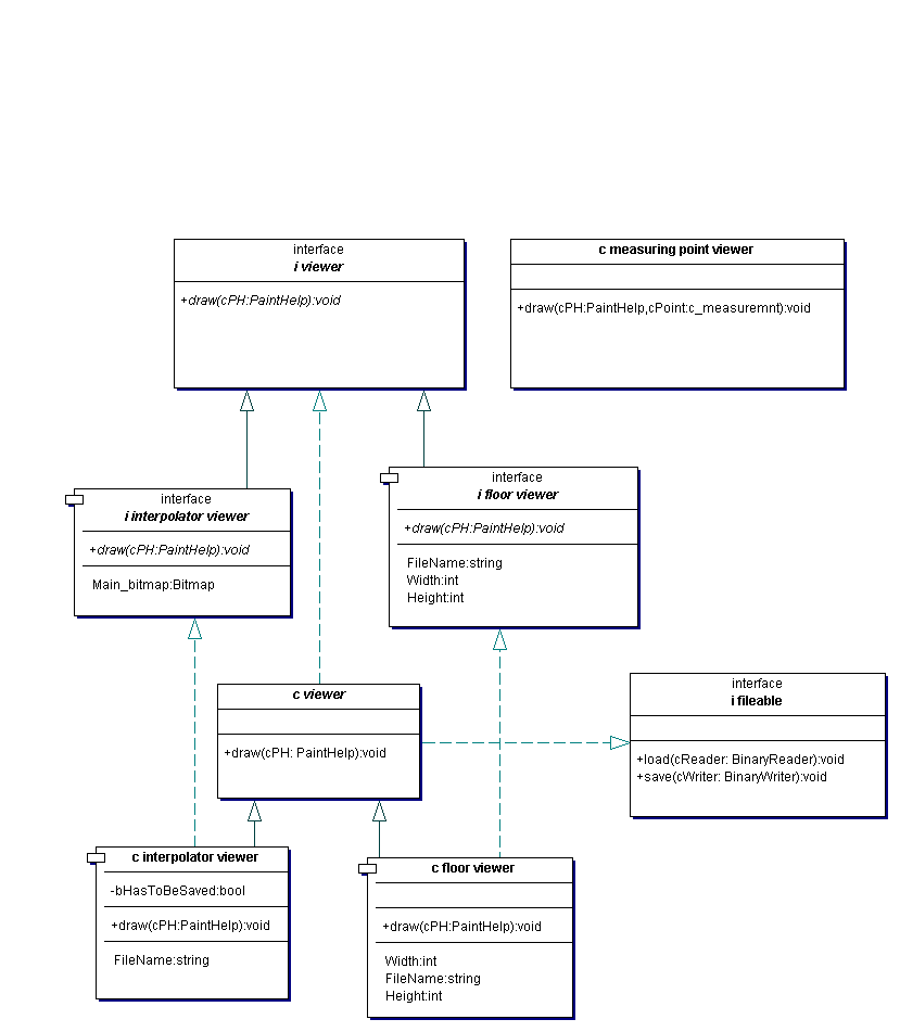
Viewer Modul

{HTML Dokumentation}

MagicLibrary
PaintHelp
  © 2003· Matthias Lange· Emailemail senden